

为保证教学秩序的良好运行,提高课堂教学质量,按照学校教务处的统一部署,学院决定在全院范围内开展“本科教学质量月”活动暨期中教学检查工作,现将有关事项通知如下:
一、时间安排
2023年4月10日—4月30日
二、质量月活动目标
(一)统筹推进课程思政、思政课程同向同行、创新发展。
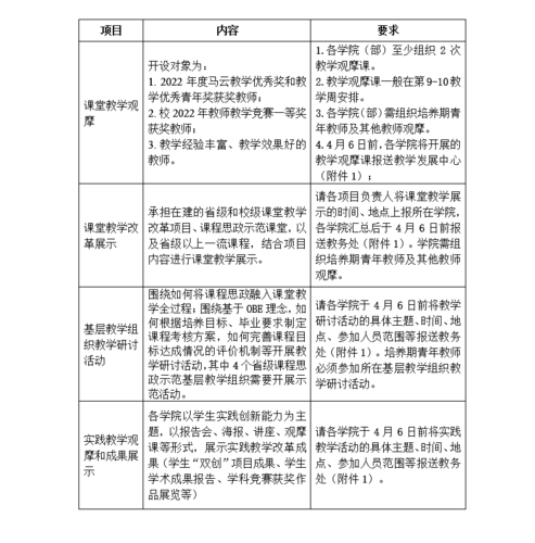
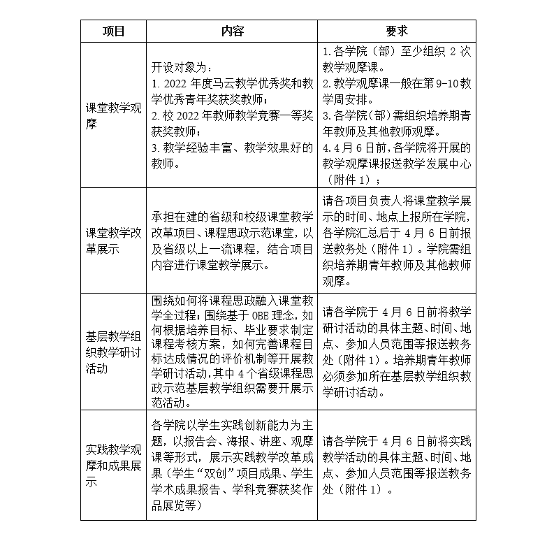
(二)加强教学研究,展示教改成果,推进课堂教学改革。
(三)规范实践教学环节,强化实践教学过程管理,提高学生的实践创新能力。
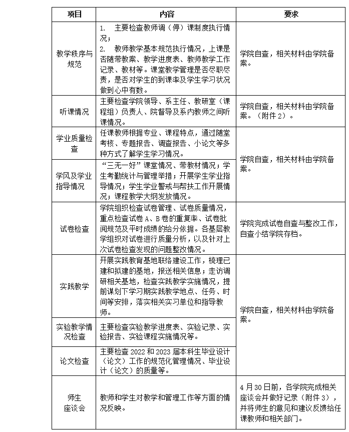
(四)以期中教学检查为抓手,及时发现和改进教学中存在的问题与不足。重点如下:
1.学院在学业指导、文明课堂、过程管理方面的举措与成效。
2.学院教学基层组织的运行情况。
3.教师教学与师德师风情况。
4.学生学业质量检查。
三、主要内容
(一)本科教学质量月活动
(二)期中教学检查工作
1.学院自查
2.学校专项检查
1.学院领导班子和系负责人应深入教学一线,了解教学运行和教学改革情况,有侧重地对教学管理薄弱环节进行专项检查。通过本次活动,营造良好的教学氛围,推广教学经验,建设教学文化。
2.各位教师应对自己的教学情况进行认真自查和总结,同时积极参加系、学院组织的教学公开课、教改展示、基层教学组织研讨等系列活动。
3.学院、系应对本次活动和教学检查进行认真总结分析,并将期中教学检查总结表于5月9日前交教务处教务科。总结要求内容详实、有针对性,既要总结好的经验做法,也要客观分析存在的问题及解决措施。
附蜜桃视频 2022-2023学年第二学期本科教学质量月活动安排表
蜜桃视频 教务科
2023年4月10日
附件:蜜桃视频 2022-2023学年第二学期本科教学质量月活动安排表
地址:杭州市钱塘区学林街16号蜜桃视频
(下沙校区)8号楼
Copyright@蜜桃视频-蜜桃视频高清无码成人资源站
电话:0571-28865774
监督邮箱:wcxyjw@126.com
公安备案号:33011002011919 浙ICP备11056902号-1
官方微信
学院文件
表格下载
党建工作